数据结构 - 归并排序
2022/8/13大约 4 分钟约 1062 字
数据结构 - 归并排序
二路归并排序
基本思想:
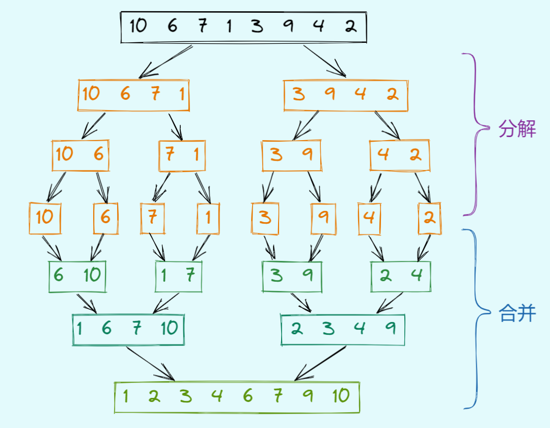
归并排序(MERGE-SORT)是建立在归并操作上的一种有效的排序算法,该算法是采用分治法(Divide and Conquer)的一个非常典型的应用。将已有序的子序列合并,得到完全有序的序列;即先使每个子序列有序,再使子序列段间有序。若将两个有序表合并成一个有序表,称为二路归并。
归并排序过程示意:

归并排序每次都把原数组分成两半,即分成 [0, n/2 - 1] 和 [n/2, n] 两部分,然后再对这两部分再次二分,这就是一个“分治”的过程。
对于长度不是 的序列,过程也是完全类似:

归并排序的特性总结:
- 归并的缺点在于需要 的空间复杂度,归并排序的思考更多的是解决在磁盘中的外排序问题。
- 时间复杂度:
- 空间复杂度:
- 稳定性:稳定
快排思想类似二叉树的前序遍历
归并排序的思想类似二叉树的后序遍历
旧
/*
本关任务:随机生成20个从1-100之间的随机数,用递归与分治法编程实现元素的查找算法。
*/
#include <stdlib.h>
#include <stdio.h>
#include <time.h>
// 分&治 递归
void merge_sort_conquer(int data[], int temp[], int start, int end) {
if (start >= end)
return;
int len = end - start, mid = (len/2) + start;
int start1 = start, end1 = mid;
int start2 = mid + 1, end2 = end;
// 分成两部分子问题
merge_sort_conquer(data, temp, start1, end1);
merge_sort_conquer(data, temp, start2, end2);
// 治&归并
int i = start;
while (start1 <= end1 && start2 <= end2) {
if (data[start1] < data[start2]) {
/*temp[i] = data[start1];
i++;start1++;*/
temp[i++] = data[start1++];
} else {
temp[i++] = data[start2++];
}
}
while (start1 <= end1)
temp[i++] = data[start1++];
while (start2 <= end2)
temp[i++] = data[start2++];
for (i = start; i <= end; i++)
data[i] = temp[i];
}
void merge_sort(int data[], int len) {
int temp[len];
merge_sort_conquer(data, temp, 0, len - 1);
}
// 二分查找
int find_pos(int data[] ,int n, int key) {
//在数组data中查找给定数据key,n是数组中数据元素的个数,返回值是数据元素的指标.
int resIndex = -1;
int left = 0, right = n-1, mid=0;
while(left <= right && key>=data[0] && key<=data[n-1]) {
mid = (left + right) / 2;
if (key == data[mid]) {
resIndex = mid;
break;
} else {
if (key < data[mid]) {
right = mid - 1;
} else if (key > data[mid]) {
left = mid + 1;
}
}
}
return resIndex;
}
int main() {
int i,N;
printf("请输入:");
int a[10];
for(i=0; i<10; i++) {
//a=random(1,100);
scanf("%d", &a[i]);
}
merge_sort(a,10);
for(i=0; i<10; i++) {
printf("%d ", a[i]);
}
scanf("%d",&N);
printf("%d",find_pos(a,10,N)+1);
return 0;
}
/*
2 1 4 6 3 5 7 8 9 10 5
—— 预期输出 ——
—— 实际输出 ——
1 2 3 4 5 6 7 8 9 10
5
*/
/*
你需要掌握:1、需排序的数据要求随机生成。
2、排序算法要求采用归并或选择排序算法。3、用递归与分治法编程实现元素的查找算法。
平台会对你编写的代码进行测试:
测试输入:2 1 4 6 3 5 7 8 9 10 5
预期输出:
1 2 3 4 5 6 7 8 9 10
5
*/新
// #include <stdlib.h>
/**
* 归并排序递归子函数(避免多次 malloc)
* @param arr 待排序数组
* @param left 子区间开始位置
* @param right 子区间结束位置
* @param tmp 临时辅助数组
*/
void $merge_sort(int *arr, int left, int right, int *tmp) {
// 1个数,或不满足条件的区间,不做任何操作
if (left >= right) return;
int mid = (left + right) >> 1;
// 假设 [left, mid], [mid+1, right] 有序,就可以归并
$merge_sort(arr, left, mid, tmp);
$merge_sort(arr, mid + 1, right, tmp);
int begin1 = left, end1 = mid;
int begin2 = mid + 1, end2 = right;
int index = left;
while (begin1 <= end1 && begin2 <= end2) {
if (arr[begin1] < arr[begin2]) {
tmp[index++] = arr[begin1++];
} else {
tmp[index++] = arr[begin2++];
}
}
// 此时一定有 1 个数组已经走“到尾”,把剩下的元素放进 tmp
while (begin1 <= end1) {
tmp[index++] = arr[begin1++];
}
while (begin2 <= end2) {
tmp[index++] = arr[begin2++];
}
// 把 tmp 拷贝到 arr
for (int i = left; i <= right; i++) {
arr[i] = tmp[i];
}
}
/**
* 归并排序
* @param arr 待排序数组
* @param n 数组大小
*/
void merge_sort(int *arr, int n) {
int *tmp = (int *) malloc(sizeof(int) * n);
$merge_sort(arr, 0, n - 1, tmp);
free(tmp);
}